Paying Students & Other Financial Assistance Policy
CU Boulder adheres to the following policies to standardize how students are paid.
- How to Pay Students policy: Ensures students at CU Boulder are paid using the proper payment method and reported accurately according to the procedural statement for student payments.
- Other Financial Assistance (OFA) policy: Ensures that all forms of financial aid, including federal state and institutional aid, are considered when determining a student’s eligibility for federal financial assistance at CU Boulder.
Types of Payment
The types of payments below are forms of OFA and must be reported to the Office of Financial Aid to ensure they comply with applicable rules and regulations.
Payments provided by the university for student achievement, athletics, performance or competitions that are not related to employment services. Paid via CU SIS, PSC, HCM, or with cash-like or other tangible methods such as gift cards or an iPad.
Payments to support students pursuing studies or research are unrelated to employment services. The Office of Financial Aid distributes grants and scholarships through a student’s financial aid package. The Bursar’s Office distributes the money to the student’s account and applies it to any outstanding direct educational charges and fees. Students receive a refund of any excess aid after the account balance is zero.
- Grants (need-based):
- Typically awarded based on financial need.
- Scholarships:
- Typically awarded based on academic success or other achievements/experiences.
- Recipients are selected through a competitive application process.
A payment processed through CU SIS is typically treated as OFA by default, so no additional reporting is required.
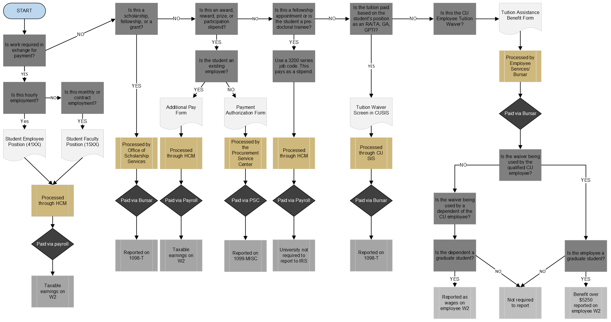
Paid via HCM for use with 15XX series positions. Need-based employment under the work-study program is already recorded as OFA in a student’s financial aid package when they get a work-study award.
Hourly employment: Payment is made based on hours worked.
Contract: Employment where payment is made using a contract and the student receives a specific portion of the total contract amount each month for the contract's duration, including student faculty.
Fellowships and pre-doctoral trainees: Positions that allow a student to be paid via a stipend either monthly or in a lump sum. Uses job codes 3204 to 3209. There’s no expectation of past, present or future services in return for the support.
Other stipends: Payments granted that don't directly lead to a student receiving academic credit at CU Boulder. This includes stipends to participate in enrichment programs that are not tied to academic credit. Awards made to student employees are paid by submitting an additional pay form. Non-employee awards are paid using a payment authorization form.
The unit must determine and document whether the student or the university is the primary beneficiary of the travel.
- Student is primary beneficiary: Payments for educational assistance to aid in the pursuit of student or independent research.
- Examples: Undergraduate awards and individual travel grant
- Cannot use the Concur Travel & Expense System
- If the funds are restricted to travel costs, the department should pay the expenses upfront using the Procurement Card.
- If the funds are not restricted to travel costs, the funds will be counted as OFA and processed as a scholarship through CU SIS.
- The university is primary beneficiary: Payments reimburse the individual for business expenses incurred on behalf of the university or the university has a clear business interest in paying the student’s travel expenses, including conferences.
- Travel payments are processed in Concur and are not reported to the Office of Financial Aid.
- Student travel must comply with the PSC Procedural Statement on Travel.
- Funds paid to students to reimburse them for exact documented travel expenses are not considered OFA and do not need to be reported to the Office of Financial Aid.
Emergency financial assistance is any grant or loan aid, whether institutional funds or aid from another non-Title IV source, paid to a student for unexpected expenses associated with one of the allowable Cost of Attendance (COA) components.
Unexpected expenses
Emergency financial assistance that helps a student with unexpected expenses can be excluded from OFA. The Office of Financial Aid has the final authority to determine whether aid is considered emergency financial assistance and whether it should be counted as OFA.
Under the FAFSA Simplification Act, funding properly determined as emergency aid is not considered OFA. This information outlines when funds are considered emergency aid and need not be counted as financial aid toward the student’s COA.
Here are some examples of unexpected expenses:
- Housing due to natural disaster, roommate abandonment or moving expenses due to unsafe or hostile conditions.
- Lost or stolen items, including books, supplies, equipment or course materials
- Travel during a death or family emergency
- Food costs related to electrical outages
Security deposits for housing and any costs not associated with components of the COA, such as legal fees and debts, are generally not considered unexpected expenses.
Who gets emergency aid?
- Emergency aid is based on individual circumstances, not state or federal emergency/disaster declarations.
- The expenses must not already be included in the student’s COA components.
Emergency aid must be documented
The student's file must include the following documentation before emergency aid is provided:
- A description of the unexpected expense that prompted the request
- How the expense is unexpected and considered an emergency
- How the expense is associated with, but not already included in, the COA for the current year or term for which the student is enrolled
- Documentation of the dollar value of the request, such as receipts or repair estimates.
Tuition Remission:
Tuition, fees and insurance costs paid based on a student's position as a Research Assistant (RA), Teaching Assistant (TA), Graduate Assistant or Graduate Part-Time Instructor. Typically granted to a graduate student appointed in an eligible 15XX position when paid by the University. Processed in CU SIS and paid through the Bursar’s Office. Refer to the Graduate School for more information.
Research Payments:
RA/TA income is not OFA because the income is considered employment earnings. Research grants and tuition and insurance waivers for appointment as an RA/TA are considered OFA and must be reported to the Office of Financial Aid.
Awards/competitions:
If a student receives the award because of postsecondary enrollment and it’s not considered wages for employment according to federal or state rules, the award counts as OFA. If the award is considered wages but is based on financial need like work-study, it also counts as OFA.
Cash or cash-like awards given to a student through a competition that requires them to be a postsecondary education student will be counted as OFA.
Non-scholarship prizes or awards:
Any cash or cash-like prize or award a student receives due to postsecondary enrollment should be counted as OFA. Tangible, non-monetary items are not considered OFA.
Student employee recognition program:
Awards received by a student employee from their employer for work recognition outside of normal wages are not OFA.
Ways to Pay
- Student Information System (CU SIS): Used to pay awards to support the student’s direct education and education-related expenses, generally through scholarships and grants.
- Material gifts: Tangible items that are non-cash (nor cash-like) are considered gifts-in-kind. Examples include headphones, event tickets, CU-branded gear.
- Cash awards and gift cards: Gift card purchases must always follow all requirements in the PSC Procedural Statement: Gift Cards (GC).
- Concur: Reimbursement when a student travels on behalf of CU Boulder for university business.
- Payroll System (HCM): Used for compensation for services performed (hourly or contract), for non-employee stipends and for awards and prizes if the recipient is a student employee. Student employees cannot be paid through PSC.
- Procurement Services Center (PSC): A payment authorization is only appropriate for payments to students in limited circumstances, such as payment of a cash prize in a contest open to the public.
Tax Implications
Generally, payments for services are reported as income on a student’s taxes. Grants, scholarships and awards received as OFA may need to be reported on tax returns if the amount exceeds qualified educational expenses as defined by IRS Publication 970. Grants and scholarships are listed on a 1098-T. Students are responsible for accurately reporting their income to the IRS.
- If an award requires job duties to be performed and is considered non-need-based employment, it doesn’t count as OFA.
- Example: A student is employed by a department on campus and receives $2,000 additional pay for assistance with a project.
- Payments made for teaching, research and/or other activities performed for the benefit of the university.
- Payments received in connection with the performance of service by a student are taxable income and may be subject to federal, state and FICA tax withholding.
- Tuition remission cannot be used as compensation because it’s typically considered a stipend and taxable as income.
- Review Employee Services’ Benefit Eligibility Matrix for job code information.
Enrollment Requirements
Students must be enrolled or considered active students at the university in the term for which the payment is intended to apply to their Cost of Attendance. Enrollment may influence which payment methods are available. Departments are not allowed to retroactively apply funding intended for a period of non-enrollment to a student’s previously enrolled term.
Enrollment may also be required for continued employment on campus. Reference the Student Employment Handbook, Graduate School and Human Resources guidelines for details.
Reporting Payments to the Office of Financial Aid
For payments that are not made through CU SIS:
- Complete the OFA Reporting Form for fall or spring semesters or the Summer OFA Reporting Form for summer.
- Submit the form using the Large File Transfer
- Send to schlp_processing@colorado.edu and cc schlp_adminsupport@colorado.edu
Payment Scenarios & Examples
Scholarships are paid through the Office of Scholarship Services using Blackbaud Award Management system (BAM) or Institutional Scholarship or Graduate Awarding Form (ISAF/GAF).
Awards made to student employees are paid by submitting an additional pay form. Non-employee awards are paid using a payment authorization form.
No. Awards made to student employees are paid by submitting an additional pay form. Non-employee awards are paid using a payment authorization form.
No. Awards made to student employees are paid by submitting an additional pay form. Non-employee awards are paid using a payment authorization form.
Paying students training course
Have questions? Email Jen Lada